酱酒体验中心
当前位置:首页 > 行业 > 粮油

中国粮油学会2021年第一批团体标准立项公示 这些项目入选

来源:中国粮油学会 2021-06-10 13:47:29
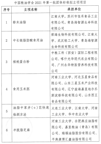
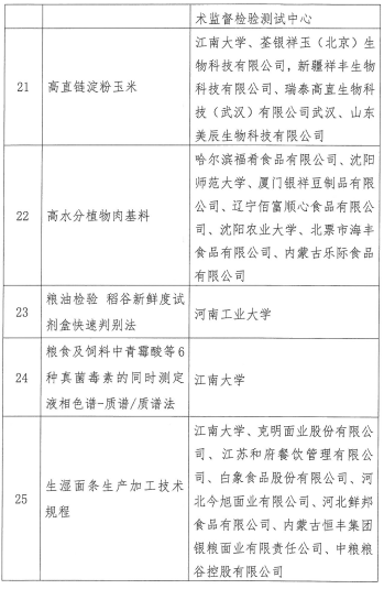
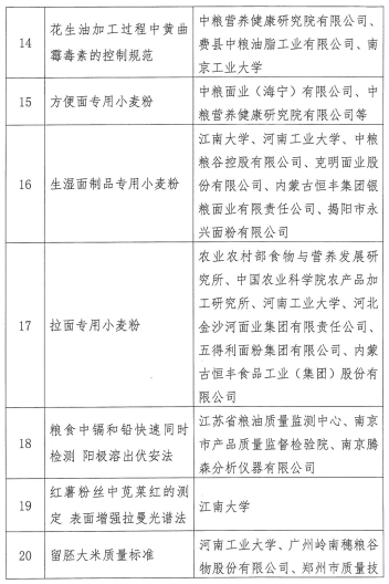
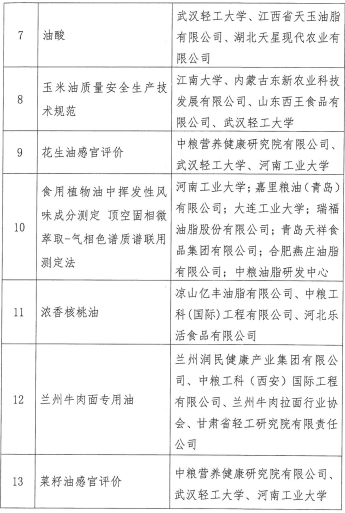
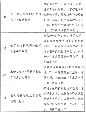
      6月7日,从中国粮油学会网站获悉,根据《中国粮油学会团体标准管理办法(试行)》相关要求,中国粮油学会已完成中国粮油学会2021年第一批团体标准立项评审工作,共评选出37项作为2021年第一批拟立项项目。拟立项团体标准名称、承担单位公示如下:






(来源:中国粮油学会)
食品新闻网版权及免责声明:

1、凡本网注明“来源:食品新闻网” 的所有作品,版权均属于食品新闻网,使用本网作品的,请注明“来源:食品新闻网”。

2、凡本网注明 “来源:XXX(非食品新闻网)” 的作品,均转载自其它媒体,转载目的在于传递更多信息,并不代表本网赞同其观点和对其真实性负责。

3、如因作品内容、图片、版权和其它问题需要同本网联系,本网会在第一时间处理。

※ 有关作品版权事宜请联系:13141184391 邮箱:377585907@qq.com